Retinoblastom-1: Unterschied zwischen den Versionen
| Zeile 184: | Zeile 184: | ||
Die werdende Mutter fragt: "Wie hoch ist das Risko denn?"<br> | Die werdende Mutter fragt: "Wie hoch ist das Risko denn?"<br> | ||
Sie | Sie antworten: | ||
==== Antwort A1 ==== | ==== Antwort A1 ==== | ||
"Nach den jetzt vorliegenden Informationen schätze ich das Risiko auf deutlich unter 6%" | "Nach den jetzt vorliegenden Informationen schätze ich das Risiko auf deutlich unter 6%" | ||
Version vom 28. Juli 2022, 16:10 Uhr
1 Fallvorstellung (CP)
Folie 1: Einführung
Inhalt Typ Text
Sie arbeiten in einer allgemeinmedizinischen Praxis auf dem Land. Gleich haben Sie einen Termin mit einer Patientin, die zuvor noch nicht in Ihrer Praxis war. Als Grund für den Besuch finden sie in Ihrer Praxis-EDV den Eintrag: "Schwanger, Retinoplastom".
Sie vermuten, dass es hier um das Wiederholungsrisiko für ein Retinoblastom geht und das die Schwangere oder der Partner in der Kindheit an diesem Tumor erkrankt war.
Inhalt Typ Texttasten zur Steuerung
- kurz nachschauen: Erbliches Risiko zu Retinoblastom (link zu Folie 2)
- Sie gehen direkt in das Sprechstundenzimmer (link zu Folie 3)
Inhalt Typ Image
- Dorfbild
Folie 2: Rekapitulation
Inhalt Typ Summary
Erinnerungen zur Genetik des Retinoblastoms: welche sind richtig?
Level 1
- Patienten mit beidseitigem Retinoblastom haben die erbliche Form dieser Erkrankung.
- Patienten mit einseitigem Retinoblastom haben die nicht-erbliche Form dieser Erkrankung.
Level 2
- Bei einigen Patienten mit einseitigem Retinoblastom liegt die erbliche Form der
Erkrankung vor.
- Alle Patienten mit erblichem einseitigem Retinoblastom haben eine positive Familienanamnese.
Level 3
- Das Risiko, dass ein Patient mit einseitigem Retinoblastom die erbliche Form der
Erkrankung hat, liegt bei etwa 12%.
- Das Risiko, dass ein Patient mit einseitigem Retinoblastom die erbliche Form der
Erkrankung hat, liegt bei etwa 1%.
Inhalt Typ Texttasten zur Steuerung
- gehe in das Sprechstundenzimmer (link zu Folie 3)
- zurück
Folie 3: Sprechstundenzimmer
Inhalt Typ Text
Im Sprechstundenzimmer
Ein Paar kommt in das Sprechstundenzimmer. Beide noch recht jung, etwa Anfang zwanzig.
Guten Tag! Womit kann ich Ihnen helfen?
Die Frau antwortet: Ich bin schwanger und mein Freund hatte als Kind ein Retinoblastom.
Der Mann ergänzt: Ja, und meine Eltern hatten mir gesagt, dass meine Kinder auch an Retinoblastom erkranken können.
Die Frau stellt fest: Wir wollen nun wissen, wie hoch das Risiko für das erwartete Kind ist.
Um die Frage der Ratsuchenden zu beantworten, müssen Sie Informationen einholen. Um die Anamnese zu erheben klicken Sie bitte auf die Taste Weiter >> (rechts oben).
Inhalt Typ Texttasten zur Steuerung
- zurück
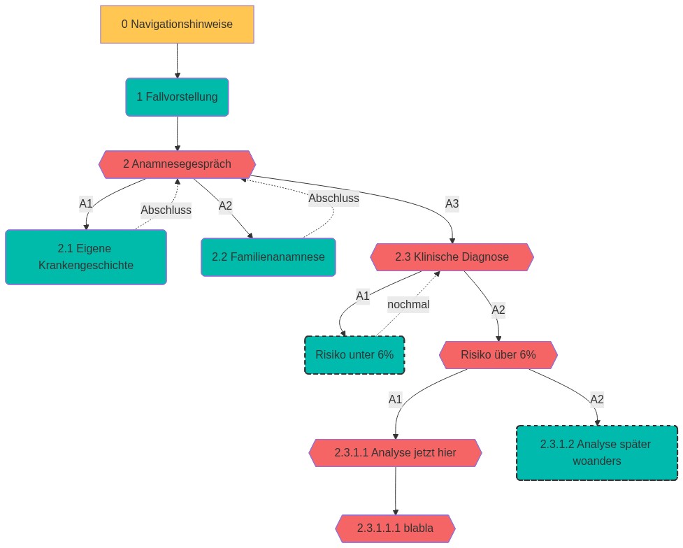
2 Anamnesegespräch (BQ)
Branching Question
Im Anamnesegespräch holen Sie Informationen ein, die für die Beantwortung der Frage der Ratsuchenden relevant sind.
Auswahl A1
Sie stellen Fragen zur Krankengeschichte
- weiter zu 2.1
Auswahl A2
Sie erheben die Familienanamnese
- weiter zu 2.2
Auswahl A3
Sie können die klinische Diagnose stellen
- weiter zu 2.3
2.1 Eigene Krankengeschichte (CP)
Folie 1: Anamnesedialog Teil 1
Inhalt Typ Text
Sie fragen: Hatten Sie ein einseitiges oder ein beidseitiges Retinoblastom?
Antwort: Nur mein linkes Auge war betroffen. Auf diesem kann ich heute nur eingeschränkt sehen. Mein rechtes Auge ist gesund, es wurde regelmäßig kontrolliert aber da war nie ein Tumor.
Sie fragen: Wie alt waren Sie bei der der Diagnose des Retinoblastoms?
Antwort: Meine Mutter sage mir, dass ich 14 Monate alt war, als der Tumor festgestellt wurde. Sie sagte auch, dass ihr schon einen Monat davor ein Lichtreflex in meiner linken Pupille aufgefallen war.
Sie fragen: Wie wurde das Retinoblastom bei Ihnen behandelt?
Antwort: Das Auge musste nicht entfernt werden. Meine Mutter sage mir, dass der Tumor mit Laserlicht behandelt wurde.
Inhalt Typ Texttasten zur Steuerung
- zur nächsten Folie
Folie 2: Zusammenfassung Teil 1
Inhalt Typ Summary
Was habe ich bis jetzt erfahren?
Level 1
- Der Vater des erwarteten Kindes hatte ein einseitiges Retinoblastom.
- Der Vater des erwarteten Kindes hatte ein sporadisches Retinoblastom.
Level 2
- Mir fehlt noch die Information, ob der Vater des erwarteten Kindes weitere Erkrankungen hatte.
- Die Einseitigkeit der Erkrankung und das Alter bei Diagnose zeigen, dass bei dem Vater des erwarteten Kindes die nicht-erbliche Form der Erkrankung vorliegt.
Inhalt Typ Texttasten zur Steuerung
- zur nächsten Folie
- zurück
Folie 3: Anamnesedialog Teil 2
Inhalt Typ Text
Sie fragen: Hatten Sie weitere Tumorerkrankungen?
Antwort: Ja, ich hatte einen Knochenkrebs am Schienbein als ich etwa 8 Jahre alt war. Ich konnte durch Chemotherapie und eine Operation geheilt werden. Sonst hatte ich keine Tumorerkrankungen.
Inhalt Typ Texttasten zur Steuerung
- zur nächsten Folie
- zurück
Folie 4: Zusammenfassung Teil 2
Inhalt Typ Summary
Die Eigenanamnese des Vaters des erwarteten Kindes sollte vollständig sein. Was habe ich erfahren?
Level 1
- Der Vater des erwarteten Kindes hatte sowohl ein einseitiges Retinoblastom als auch später eine
Tumorerkrankung, die häufiger bei Patienten mit erblichem Retinoblastom vorkommt. Dies spricht für eine gemeinsame Ursache beider Erkrankungen.
- Das einseitige Retinoblastom beim Vater des erwarteten Kindes und die spätere Erkrankung an einem
Knochenkrebs am Schienbein haben wahrscheinlich keine gemeinsame Ursache.
Level 2
- Das Risiko, dass der Vater eine Prädisposition zu Retinoblastom hat, liegt bei über 12%.
- Das Risiko, dass der Vater eine Prädisposition zu Retinoblastom hat, liegt bei unter 1%.
Inhalt Typ Texttasten zur Steuerung
- zurück
2.2 Familienanamnese (CP)
Folie 1: Familienanamnese des Mannes
Inhalt Typ Text
Sie fragen den Mann: Ist bei einem Angehörigen in Ihrer Familie schon einmal ein Retinoblastom aufgetreten?
Antwort: Nein, nicht, dass ich wüsste.
Sie fragen den Mann: Ist bei einem Angehörigen in Ihrer Familie schon einmal eine Tumorerkrankung aufgetreten?
Antwort: Ich hatte dazu schon meine Eltern befragt. Mein Mutter sagte mir, dass ihre Mutter, also meine Oma, an Brustkrebs erkrankt war. Und mein Vater sagte mir, dass sein Vater an Lungenkrebs verstarb. Sonst kennen meine Eltern keine an Krebs erkrankten Angehörigen.
Sie fragen: Wie alt waren diese Angehörigen bei Diagnose?
Antwort: Meine Oma ist jetzt 85 Jahre alt und sie ist wohl vor 7 Jahren erkrankt. Den Großvater väterlicherseits habe ich nicht kennen gelernt. Mein Vater hatte mir jedoch gesagt, dass er kurz nachdem er Rentner wurde erkrankte und dann rasch verstarb. Er war also wohl über 65 Jahre, als seine Erkrankung erkannt wurde.
Inhalt Typ Texttasten zur Steuerung
- zur nächsten Folie
Folie 2: Familienanamnese der schwangeren Frau
Inhalt Typ Text
Sie fragen die schwangere Frau: Ist bei Ihnen oder einem Angehörigen in Ihrer Familie schon einmal ein Retinoblastom oder eine andere Tumorerkrankung aufgetreten?
Antwort: Ich hatte auch meine Eltern gefragt und diese wussten von keiner Retinoblastomerkrankung. Meine Mutter war jedoch mit 17 Jahren an einem Sarkom erkrankt.
Sie fragen die schwangere Frau: Wie weit sind Sie in der Schwangerschaft und ist der Verlauf bislang unkompliziert?
Antwort: In 32. Schwangerschaftwoche und bislang ist alles ohne Probleme gut gelaufen.
Inhalt Typ Texttasten zur Steuerung
- zur nächsten Folie
- zurück
Folie 3: Die Familienanamnese des Paares sollte vollständig sein. Was habe ich erfahren?
Inhalt Typ Summary
Die Familienanamnese des Paares sollte vollständig sein. Was habe ich erfahren?
Level 1
- Die Familienkrankengeschichte des Mannes zeigt, dass bei ihm ein nicht-familiäres Retinoblastom vorliegt.
- Die Lungenkrebserkrankung beim Großvater des Mannes deutet auf ein erhöhtes Risiko für erbliches Retinoblastom hin.
Level 2
- Die Familienkrankengeschichte der Frau spricht nicht dafür, dass bei ihr ein relevant erhöhtes Risiko für erbliches Retinoblastom vorliegt.
- Aufgrund der Osteosarkomerkrankung der Mutter der Schwangeren muss ein relevant erhöhtes Risiko für erbliches Retinoblastom angenommen werden.
Level 3 2022_07_28
- Trotz negativer Familienanamense des Mannes muss aufgrund seiner Eigenanamnesesein ein deutlich über 12% erhöhtes Risiko für erbliches Retinoblastom angenommen werden.
- Weil die Familienanamnse des Mannes negativ ist, liegt das Risiko für erbliches Retinoblastom bei ihm bei deutlich unter 12%.
Inhalt Typ Texttasten zur Steuerung
- zurück
2.3 Klinische Diagnose (BQ) 2022_07_28
Branching Question
Sie teilen Sie dem Paar mit: "Das von Ihnen erwartete Kind hat ein erhöhtes Risiko, an Retinoblastom zu erkranken."
Die werdende Mutter fragt: "Wie hoch ist das Risko denn?"
Sie antworten:
Antwort A1
"Nach den jetzt vorliegenden Informationen schätze ich das Risiko auf deutlich unter 6%"
- weiter zu 2.3.1
Antwort A2
"Ich schätze ich das Risiko auf deutlich über 6%"
- weiter zu 2.3.2
2.3.2 Die Antwort "Kein erhöhtes Risiko für Retinoblastom" ist nicht richtig (CP)
Folie 1: Anamnesedialog Teil 1
Inhalt Typ Text
Sie fragen: Hatten Sie ein einseitiges oder ein beidseitiges Retinoblastom?
Antwort: Nur mein linkes Auge war betroffen. Auf diesem kann ich heute nur eingeschränkt sehen. Mein rechtes Auge ist gesund, es wurde regelmäßig kontrolliert aber da war nie ein Tumor.
Sie fragen: Wie alt waren Sie bei der der Diagnose des Retinoblastoms?
Antwort: Meine Mutter sage mir, dass ich 14 Monate alt war, als der Tumor festgestellt wurde. Sie sagte auch, dass ihr schon einen Monat davor ein Lichtreflex in meiner linken Pupille aufgefallen war.
Sie fragen: Wie wurde das Retinoblastom bei Ihnen behandelt?
Antwort: Das Auge musste nicht entfernt werden. Meine Mutter sage mir, dass der Tumor mit Laserlicht behandelt wurde.
Inhalt Typ Texttasten zur Steuerung
- zur nächsten Folie
Format Text
Wenn es Tastensymbole gibt <Bild des Tastensymbols>, dann eine Taste nutzen. Wenn es eine Auswahl gibt <Bild Branching-Symbols>, dann eine der Auswahlmöglichkeiten nutzen Seiten mit Zeigefingersymbol <Bild Zeigefingersymbol> weisen darauf hin, dass die Taste „Weiter“ (rechts oben) genutzt werden sollte
Diagramm Beschreibung in Mermaid
[](https://mermaid.live/edit#pako:eNqNlNFu2jAUhl_FMqrUSYCII7jwxSQ6yk2lXWy7GxMyyUni4diZ7ZQyytv0MXbHi-04kEEZKiVEsZLzf_9_bCcbmpgUKKe5FVVBvk1mmuBv8H1APotHmQsvjXaF1CuQDn5wzv26grmHJ096vY8kuo3IVCj1aKzzoFSt8w9tUWJq62BeWXCgfUPa06NGyjYbRsZalBqf5-Aqu3tJiu0W5QsrdIKm-fxXDe4oZEH4PI6eCetHt3iSe5mDBvKAgiVopKAsKTxcD9HwkNDrB-QChap2DsmvrFiwYmjFsM1SKglaHCK_14JdsYiDRYyT0Y_Jg5JaYh2QiRS5Ng7eng-UHGckxjn5Ip1cGlJrD5aMbkLGlTUoFNqtwJ7mitvmtUmKUqgGccZley4u1QG8-7NowNdi9dnrYP2oaTAMwpqrtQPyE_xvTwoJ9r001tLCijTXfzBX7V5CzysjdArWXe68jdDsv_34JBk-WCiB_zfzJEo4N4GMnOKJ89YsgXfiOO7ux72VTH3BWfXUJZ0sy9rbqXCFsFasORmSYTeTSvHOYHA3Hk_ODI6v2r5oOv00GrJLRRe2IDkBj880_7fWOgxHeNAuLcGWQqb4YdgE7Yz6AkqYUY7DFDJRKz-jM73F0rpKhYf7VHpjKc-EctClovbm61onlHtbQ1sUNrUV5aFq-xcu9XUf)